These rules apply only to changes in CF controlled vocabularies. The rules for changes to the CF conventions themselves are given here.
New proposals are made by opening a new issue in the cf-convention/vocabularies github repository. The ‘Standard Names’ template should be used, even if the proposal relates to one of the other vocabularies.
Proposals may be for:
The discussion will be moderated by the CF standard names secretary, or another person familiar with the information management procedures for maintaining the published vocabularies.
The discussion takes place on github issues and all may participate.
A status page summarizing the progress of standard name proposals through the discussion process may also be viewed in the CEDA vocabulary editor.
If a proposal is received for a new vocabulary term that follows the same syntactic patterns as existing terms, and whose description can also be based on existing term descriptions, the proposal can be accepted after brief discussion, subject to checking by the moderator.
For proposals that require more discussion, the moderator periodically summarises the current status on github, keeps it moving forward and tries to achieve a consensus. It is expected that everyone with an interest will contribute to the discussion and to achieving a consensus during this stage. During the discussion, if an objection is raised, answered and not reasserted, the moderator will assume the objection has been dropped. However, since consensus is the best outcome, it will be helpful if anyone who expresses an objection explicitly withdraws it on changing their mind or deciding to accept the majority view.
If a consensus, or near consensus, view can not be achieved by discussion the moderator can ask the standard names committee to vote on a proposal. The committee’s decision is final.
If 30 days have passed with no contributions being made the moderator should attempt to reinvigorate the discussion so that a conclusion can be reached.
The moderator will summarize the outcome of the discussion of each vocabulary term proposal.
A proposal will be accepted if one of the following is true:
A proposal will be rejected if one of the following is true:
The published vocabularies are updated approximately every 1 - 2 months. The publication date will be announced ahead of time via a github issue. Any names that have been formally accepted will be included in the next update, thus the period between acceptance and publication may vary from a few weeks to as little as a day.
The author of an accepted proposal should be added to the list of standard name contributors.
All versions of the CF controlled vocabularies should be kept available online, along with their github discussion issues.
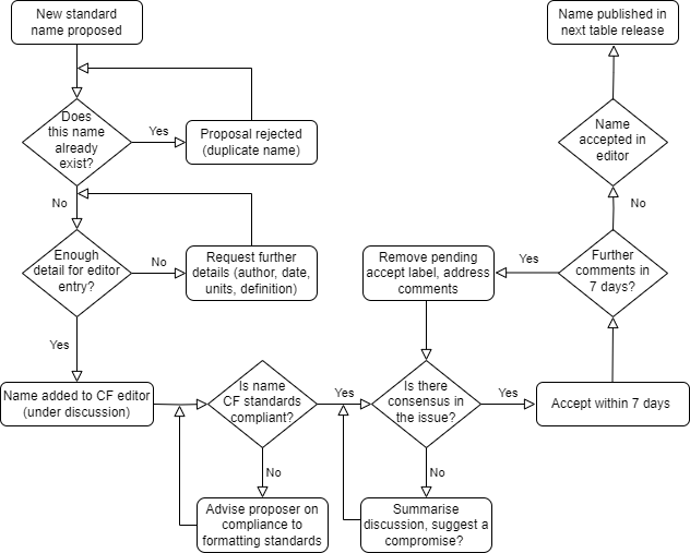
The workflow associated with standard name proposals is summarized in the diagram below.
